Unsere Beiträge
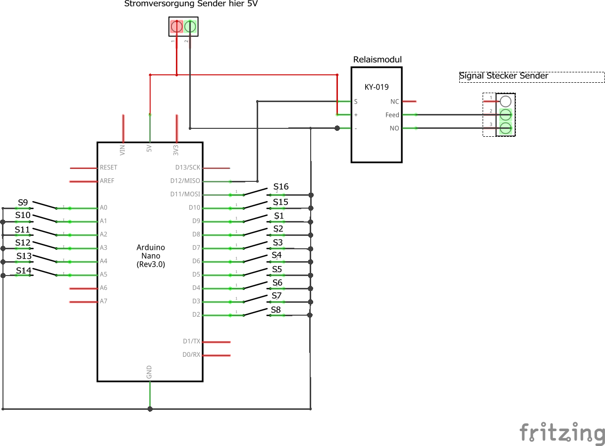
ModellWerft-Autor Martin Eber ist Schiffsmodellbauer und Pragmatiker durch und durch. Zusammen mit einigen Modellbaukollegen fand er eine so einfache wie geniale Lösung zur Programmierung von Zählimpulsen mit Hilfe der frei verfügbaren Arduino-Plattform. Ab Seite 38 in der ModellWerft 06/2020 stellt er seine Methode vor. Den Schaltplan der Senderschaltung sowie die *ino-Datei, die Martin und seine Freunde entwickelt haben, können Sie hier herunterladen.

Möchten Sie uns Ihre Veranstaltung melden?